中文
Admissions
HOME : FAQ / Academics / Content
Published: 2021-03-22 Author:
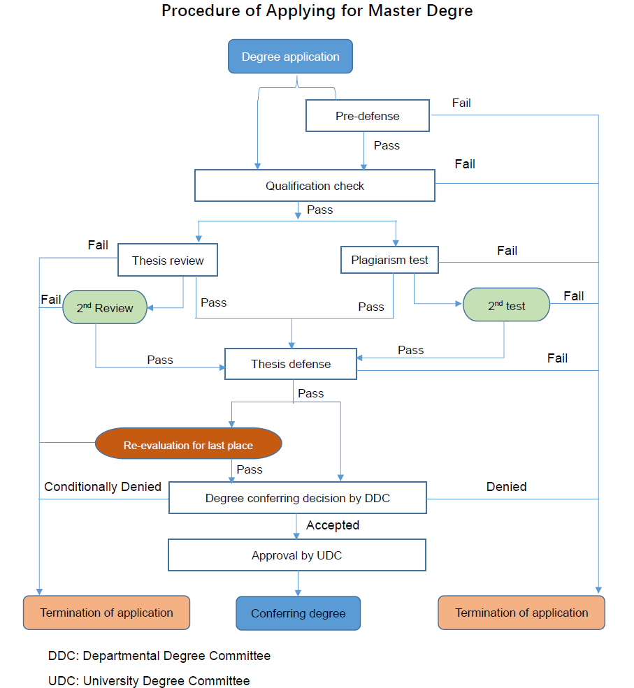
degree application.pdf
Next:How to register in the postgraduate system?